
电动车(EV)产业是泰国20年国家发展战略规定的S曲线目标产业之一,在保持泰国作为本区域汽车及零部件主要生产基地地位的同时跟上汽车技术的变革,泰国政府制定了争取在2030年内电动汽车年产量不少于750,000辆(占泰国汽车总产量的30%)的目标 BET体育365投注官网。
为此,泰国投资促进委员会(BOI)自2017年以来陆续出台多项电动汽车制造业投资促进措施,并不断补充完善以适应新情况,并将投资促进范围扩大到覆盖各类电动汽车/交通工具制造业的整个产业链,目前可享受投资优惠待遇的电动汽车业务覆盖了所有类型的电动汽车组装业务,包括纯电动汽车(BEV),混合动力汽车(PHEV),插电式混合动力汽车(HEV),电动摩托车 bet官网365app下载,电动三轮车,电动巴士,电动卡车和电动船。
在2018年出台的上一轮电动汽车制造业投资促进措施期限届满后,泰国投资促进委员会于2021年11月17日公布新一轮电动车制造投资促进措施,扩大申请投资优惠权益的业务范围并增加优惠权益,涵盖各类纯电动车/船制造业务,包括纯电动汽车,纯电动摩托车,纯电动三轮车,纯电动客车,纯电动卡车 365体育投注注册,电动自行车,电动船,各类电动汽车零部件生产以及电动车充电站运营。
此外,泰国投资促进委员会还将纯电动汽车制造业务的范围扩大为涵盖纯电动汽车平台的生产,尤其是不同品牌和型号的电动汽车通用的纯电动汽车共享平台(Sharing Platform),可享受投资优惠权益的纯电动汽车平台必须包含三个关键部分:1)储能系统(Energy Storage System),2)充电模块(Charging Module),3)前后桥模块(Front & Rear Axle Module),制造纯电动汽车共享平台将有助于提升初创企业成为电动汽车开发商的机会,同时可提高电动汽车制造的灵活性,减少需使用的原材料数量,缩短新款型电动汽车从开发到投入市场的时间和费用,从而形成规模经济效应,降低生产成本,提升泰国电动汽车产业的竞争力,纯电动汽车平台(包括电池)价值占纯电动汽车价值的74% 365bet足球即时比分网。
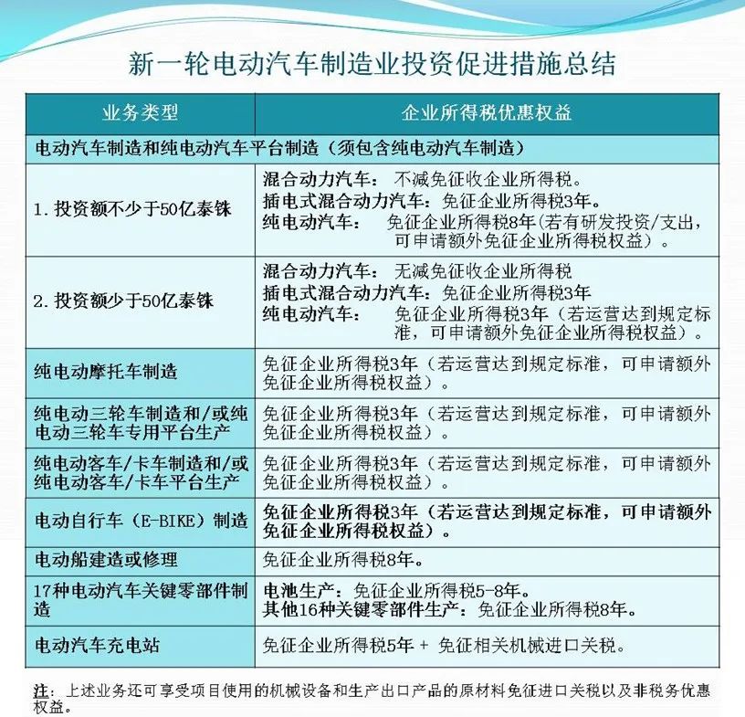
新一轮电动汽车/交通工具制造业投资促进申请条件和优惠权益要点如下:
一 BET体育365投注官网. 电动汽车制造和纯电动汽车平台制造业务.
主要从事纯电动汽车(BEV)制造,也可生产混合动力汽车(HEV)和插电式混合动力汽车(PHEV) bet官网365app下载, 。
(一)投资促进申请条件:
1.须提供项目综合性总体规划;
2 365体育投注注册,在投资促进证书颁发之日起三年内:必须启动所有类别的电动汽车制造,电动汽车电池必须从模组开始制造;.
3,自电动汽车投产之日起三年内:必须至少另外生产牵引电机(Traction Motor)、电池管理系统(BMS)和驱动控制单元系统(DCU)三种关键零部件之一。对于混合动力汽车(HEV)及插电式混合动力汽车(PHEV),至少须生产第4 365bet足球即时比分网,8,3业务类型规定的2种零部件。。
4,内销产品必须符合UN R100、R13H、R94/95和Euro5标准(仅适用于混合动力汽车/插电式混合动力汽车)。不得延长机械进口期限,除非有充分理由。 BET体育365投注官网中文版(官方)APP。
(二)企业所得税优惠权益:
1.投资总额不少于50亿泰铢:
混合动力汽车:不减免征收企业所得税
插电式混合动力汽车:免征企业所得税3年
纯电动汽车:免征企业所得税8年
+ 再免征企业所得税1-3年(若有研发投资/支出)。
2.投资总额少于50亿泰铢:
混合动力汽车: 不减免征收企业所得税
插电式混合动力汽车: 免征企业所得税3年
纯电动汽车:免征企业所得税3年
+ 如果在2022年内投产 BET体育365投注官网,可享受额外免征企业所得税2年.
+ 如果生产规定之外的其他关键零部件,每生产一种零部件可享受额外免征企业所得税1年;
+ 如果在三年内任何一年的实际年产量超过10,000辆,可享受额外免征企业所得税1年(仅限纯电动汽车);
+ 若有研发投资/支出,可享受额外免征企业所得税1-3年。
二、纯电动摩托车制造业务
(一)投资促进申请条件:
1.须提供项目综合性总体规划。
2.必须在投资促进证书颁发之日起三年内制造纯电动摩托车和电池,不得延长机械进口期限,除非有充分理由;
3.内销产品必须符合UN R136、UN R75和UN R78标准。
(二)企业所得税优惠权益:
免征企业所得税3年。
+ 如果在2022年内投产,可享受额外免征企业所得税1年;
+ 如果在投资促进证书颁发之日起三年内启动电池模组生产,可享受额外免征企业所得税1年;
+ 如果在投资促进证书颁发之日起三年内增加生产其他关键零部件(BMS、电机或DCU),每生产一种零部件可享受额外免征企业所得税1年;
+ 若有研发投资/支出,可享受额外免征企业所得税1-3年。
三、纯电动三轮车制造和/或纯电动三轮车平台制造业务
(一)投资促进申请条件:
1.须提供项目综合性总体规划。
2.必须在投资促进证书颁发之日起三年内制造纯电动三轮车和电池;不得延长机械进口期限,除非有充分理由;
3.内销产品须符合UN R136标准。
(二)企业所得税优惠权益:
免征企业所得税3年。
+ 如果在投资促进证书颁发之日起三年内启动电池模组生产,可享受额外免征企业所得税1年;
+ 如果在投资促进证书颁发之日起三年内增加生产其他关键零部件(BMS、电机或DCU),可另外享受免征企业所得税1年/一种零部件;
+ 若有研发投资/支出,可再免征企业所得税1-3年。
四、纯电动客车和卡车制造和/或纯电动客车和卡车平台制造业务
(一)投资促进申请条件:
1.须提供项目综合性总体规划。
2.必须在投资促进证书颁发之日起三年内制造纯电动客车或卡车和电池;不得延长机械进口期限,除非有充分理由。
3.内销产品须符合UN R100标准。
(二)企业所得税优惠权益:
免征企业所得税3年。
+ 如果在投资促进证书颁发之日起三年内启动电池模组生产,可享受额外免征企业所得税1年;
+ 如果在投资促进证书颁发之日起三年内另外生产其他关键零部件(BMS、电机或DCU),每生产一种零部件可享受额外免征企业所得税1年;
+ 如有研发投资/支出,可享受额外免征企业所得税1-3年。
五、电动自行车(E-BIKE)制造业务
企业所得税优惠权益:
免征企业所得税3年。
+ 如果生产牵引电机,可享受额外免征企业所得税1年;
+ 如果在投资促进证书颁发之日起三年内生产由轻质材料制成的电动自行车车架,可享受额外免征企业所得税1年;
+ 若有研发投资/支出,可享受额外免征企业所得税1-3年。
六、电动船建造或修理业务
(一)投资促进申请条件:
自开始运营之日起两年内必须通过ISO14000认证。
(二)企业所得税优惠权益:
免征企业所得税8年。
七、电动汽车零部件制造业务
泰国投资促进委员会增加了4类可享受投资优惠待遇的电动汽车关键零部件和设备制造业务类型,包括:
1)高压线束(HighVoltage Harness)制造;
2)减速器(ReductionGear)制造;
3)电池冷却系统(Battery Cooling System)制造;
4)再生制动系统(RegenerativeBraking System)制造。
享受投资优惠待遇的电动汽车关键零部件和设备生产业务类型从原来的13项增至17项。此外,还增加扩大应用新技术的生产流程投资的电池生产业务可享受的投资优惠待遇。
可享受投资优惠待遇的17种电动汽车关键零部件:
• 电池
• DCDC变换器
• 电动巴士前桥/后桥(Front/Rear Axle)
• 电路断路器
• 电动汽车充电设备
• 智能充电系统
• 车载充电器
• 牵引电动机
• 便携式电动汽车充电器
• 逆变器
• BMS
• DCU
• 空调系统
• 高压线束*
• 减速器*
• 电池冷却系统*
• 再生制动系统*
(*为新增项目)
八、企业所得税优惠权益:
1.电池生产业务:免征企业所得税5-8年。
1.1 仅具备电池包组装工序(Pack Assembly)- 免征企业所得税5年;
1.2 具备电池模块生产工序(Module Production)- 免征企业所得税8年。
+ 减征泰国不能生产的原材料和必要材料的进口关税90%为期2年;
1.3 具备电芯生产工序(Cell Production)- 免征企业所得税8年(无限额)。
+ 减征泰国不能生产的原材料和必要材料的进口关税90%为期2年。
2.其他16种关键零部件生产业务:免征企业所得税8年
九、电动汽车充电站业务
(一)投资促进申请条件:
1.提交电动汽车智能充电系统发展计划;
2.投资促进证书颁发后3年内通过ISO 18000标准认证;
3.提交零部件和设备采购计划;
4.至少建造40个充电器(其中至少25%为快速充电器);
5.申请人不可享受其他政府部门的优惠权益。
(二)企业所得税优惠权益:
• 免征企业所得税5年。
注:新一轮电动汽车/交通工具制造业投资促政策涉及的行业均属于A类行业,除上述所得税减免优惠权益外,还可享受项目使用的机械设备和生产出口产品的原材料免征进口关税以及非税务优惠权益。

泰国政府始终专注于改进汽车产业投资促进措施,使之适应快速变化的全球环境,特别是技术变革和消费者转向使用清洁能源汽车的偏好。泰国投资促进委员会此次出台的电动汽车产业投资促进措施有助于刺激各类电动汽车的投资快速增长,从而有利于推动形成国内电动汽车生态系统,并鼓励越来越多的消费者转向使用电动汽车,以实现泰国汽车产业发展战略规定的到2035年国内电动汽车使用量达到1,558万辆的目标。
来源:https://mp.weixin.qq.com/s/laX98_FPs7wxztrcp5wfdw